Electrical Engineer


Zack Reeve

Tinkerer, artist, adventurer, engineer. I love to solve problems, and I'm always looking for new ones. Reach out for my latest project!

  • EmailEmail me :)
  • DocumentResume
  • LinkedInLinkedIn
  • GitHubGitHub
  • Arrow DownCheck out the gallery
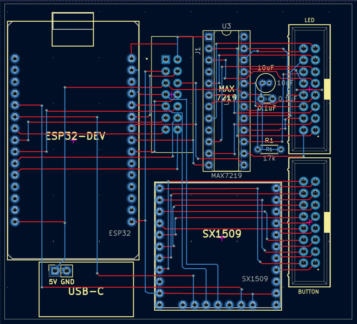
  • PCB prototype for a Wi-Fi connected smart chess board made in KiCad
  • "STACK" phone game coded in assembly on MOS-6502 KIM-1 replica board output to analog cathode ray oscilloscope